找回密码
 立即注册
分类置顶 隐藏置顶帖 2022年53位学长学姐125套理论押题卷论述题汇总 [来自: 押题卷]
注意:以上内容为2022年将近50所院校押题卷论题题部分,名词解释及简答题均不公开(也不售卖),2023及2024年押题卷均为付费,感兴趣可在押题卷板块查看购买。 ...
wangliang 2026-1-2 15:34
16236 102 33 预览
分类置顶 隐藏置顶帖 2025年全国院校设计学/设计复试分数线汇总【动态更新中】 [来自: 信息处理]
注:已过滤与设计学/设计专业不相关的学校。 2023年全国院校设计学/艺术设计复试分数线汇总 2024年全国院校设计学/设计复试分数线汇总 复试线≠国家线院校 注:以下院校尽管已经划了校复试线,但部分院校也还存在再次划院复试线、研究方 ...
咿呀呀 2025-12-15 09:25
5753 1 3 预览
本版置顶 隐藏置顶帖 江苏大学艺术学院2026年招生专业目录、考试大纲及参考书 [来自: 江苏大学]
专业目录 考试大纲(已过滤非设计学、设计专业) 623艺术史及理论 I 考查目标 公平公正、真实有效地测试考生是否具备攻读相关专业硕士学位必须的基本知识及素质,如实反映考生的专业能力和研究潜能。用以选拔优秀人才入学,为国家的美 ...
Martells 2025-11-3 17:00
107 0 1 预览
本版置顶 隐藏置顶帖 中国矿业大学建筑与设计学院2026年招生专业目录、考试大纲及参考书 [来自: 中国矿业大学]
专业目录 考试大纲及参考书目(已过滤非设计学、设计专业)
Martells 2025-10-11 03:18
145 0 1 预览
本版置顶 隐藏置顶帖 苏州工学院纺织服装与设计学院2026年招生专业目录、考试大纲及参考书 [来自: 苏州工学院]
专业目录 考试大纲及参考书目 610中外设计史 一、考查目标 考查考生对中外设计史的发展过程的掌握和理解,清晰地把握中外设计史发展的基本脉络、主要流派及其发展特征。掌握各历史阶段的代表性设计者、设计作品及设计思想,能够对著 ...
Martells 2025-10-10 21:51
102 0 1 预览
本版置顶 隐藏置顶帖 东南大学艺术学院2026年招生专业目录及参考书 [来自: 东南大学]
Martells 2025-10-9 23:52
82 0 1 预览
本版置顶 隐藏置顶帖 南京航空航天大学艺术学院2026年招生专业目录、考试大纲及参考书 [来自: 南京航空航天大学]
专业目录 考试大纲及参考书目(已过滤非设计学专业) 617设计学概论 考试大纲: 设计学概论是设计艺术学各专业方向研究生的必考科目。对设计学概论的检测是检验考生对设计艺术的基本方法和设计艺术基础理论知识掌握情况的最直接手段 ...
Martells 2025-10-9 23:44
110 0 1 预览
本版置顶 隐藏置顶帖 江苏海洋大学艺术设计学院2026年招生专业目录、考试大纲及参考书 [来自: 江苏海洋大学]
专业目录 考试大纲及参考书目 661艺术设计史 一、考察目标 1、 系统掌握艺术设计史的基本知识、基本概念和基本理论; 2、 能够应用艺术设计史的基础知识、基本理论和基本方法分析和解决设计问题。 二、考试形式 闭卷笔试,考试时间 ...
Martells 2025-10-9 11:38
119 0 1 预览
本版置顶 隐藏置顶帖 苏州大学艺术学院2026年招生专业目录及参考书 [来自: 苏州大学]
Martells 2025-10-9 11:24
95 0 1 预览
本版置顶 隐藏置顶帖 南京工程学院艺术与设计学院2026年招生专业目录及参考书 [来自: 南京工程学院]
Martells 2025-10-7 23:01
105 0 1 预览
本版置顶 隐藏置顶帖 江苏师范大学美术学院2026年招生专业目录及参考书 [来自: 江苏师范大学]
专业目录 参考书目(已过滤非设计学、设计专业) 640艺术学基础知识 《艺术概论》,王宏建主编,文化艺术出版社,2010年版; 《艺术学概论》,彭吉象著,北京大学出版社,2019年版。 869中国工艺美术史 《中国工艺美术史》(修订版 ...
Martells 2025-10-7 22:45
90 0 1 预览
本版置顶 隐藏置顶帖 苏州科技大学艺术学院2026年招生专业目录、考试大纲及参考书 [来自: 苏州科技大学]
专业目录及参考书目(已过滤非设计专业) 考试大纲 617设计基础理论 一、考试基本要求 《设计基础理论》考试主要目的是测试考生对中国艺术设计史及世界现代设计史最基本内容的理解和掌握。 二、考试内容和考试要求 第一部分:中国艺 ...
Martells 2025-10-6 20:39
100 0 1 预览
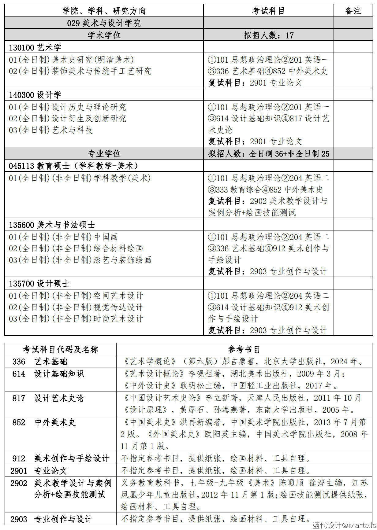
本版置顶 隐藏置顶帖 南京师范大学美术学院2026年招生专业目录及参考书 [来自: 南京师范大学]
Martells 2025-10-4 17:36
142 0 1 预览
本版置顶 隐藏置顶帖 江南大学设计学院2026年招生专业目录、考试大纲及参考书 [来自: 江南大学]
专业目录 考试大纲 705设计理论 一、主要考核内容 该科目强调考察考生是否具备广阔的设计研究视野,宽厚的设计历史研究基础和综合理解及建构相关设计理论的研究能力。重点考察工业革命以来西方设计的历史和文化语境的演变规律,当代 ...
Martells 2025-10-4 17:33
143 0 1 预览
本版置顶 隐藏置顶帖 南京林业大学艺术设计学院2026年招生专业目录及参考书 [来自: 南京林业大学]
Martells 2025-10-2 00:29
151 0 1 预览
本版置顶 隐藏置顶帖 南京工业大学艺术设计学院2026年招生专业目录、考试大纲及参考书 [来自: 南京工业大学]
专业目录 考试大纲及参考书目 638设计理论基础 一、考试方式与时间 研究生入学设计理论考试为笔试,总分150 分,考试时间为3小时。 二、考试的基本要求 要求学生比较系统地理解和掌握设计理论的基本概念,掌握中西方设计流派与风格 ...
Martells 2025-10-2 00:28
119 0 1 预览
本版置顶 隐藏置顶帖 南京信息工程大学艺术学院2026年招生专业目录、考试大纲及参考书 [来自: 南京信息工程大学]
专业目录 考试大纲及参考书目 336艺术基础 第一部分、基本目标 艺术基础是对报考艺术类考生专业基础理论知识的综合检测。一方面考察学生对于艺术本质、艺术发展、艺术创作、艺术作品和艺术接受等基础知识的掌握程度,同时也考察考生 ...
Martells 2025-10-2 00:26
132 0 1 预览
本版置顶 隐藏置顶帖 南京艺术学院2026年招生专业目录及参考书 [来自: 南京艺术学院]
Martells 2025-10-2 00:25
106 0 1 预览
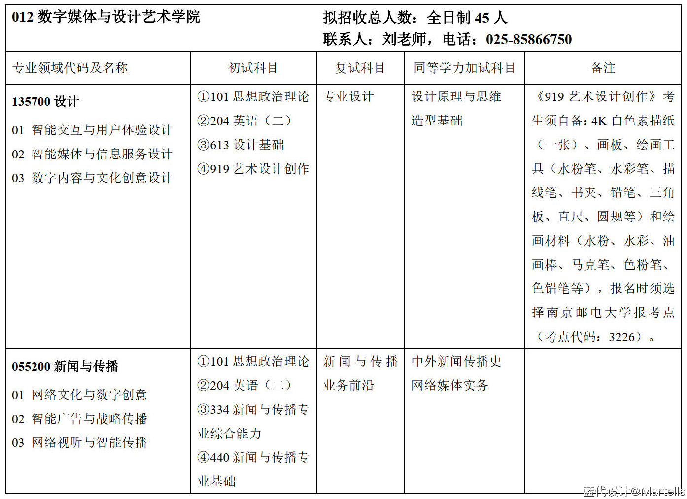
本版置顶 隐藏置顶帖 南京邮电大学数字媒体与设计艺术学院2026年招生专业目录、考试大纲及参考书 [来自: 南京邮电大学]
专业目录 考试大纲及参考书目(已过滤非设计专业) 613设计基础 一、基本要求 1.准确识记艺术设计的基础知识。 2.正确理解艺术设计的基本概念和基本理论。 3.能够运用艺术设计基本知识分析艺术设计实践问题。 《设计基础》考试对考生 ...
Martells 2025-10-2 00:25
119 0 1 预览
本版置顶 隐藏置顶帖 扬州大学美术与设计学院2026年招生专业目录及参考书 [来自: 扬州大学]
Martells 2025-10-2 00:24
99 0 1 预览
本版置顶 隐藏置顶帖 南通大学艺术学院2026年招生专业目录、考试大纲及参考书 [来自: 南通大学]
专业目录 考试大纲及参考书目(已过滤非设计专业) 726设计概论 考试范围及要点: 一、设计的概念 艺术设计的含义 设计的范畴 中国当代艺术设计实践所面临的机遇与挑战 二、艺术设计的历史 中国古代的艺术设计的不同发展阶段与特点 ...
Martells 2025-10-2 00:24
116 0 1 预览
本版置顶 隐藏置顶帖 南京财经大学艺术设计学院2026年招生专业目录及参考书 [来自: 南京财经大学]
专业目录 参考书目 135600美术与书法(全日制、非全日制) 初试参考书目 《艺术学概论》(第5版),彭吉象著,北京大学出版社,2019年。 复试参考书目 不指定书目 加试参考书目 不指定书目 135700设计 初试参考书目 《艺术学概论 ...
Martells 2025-10-2 00:23
124 0 1 预览

快速发帖

还可输入 80 个字符
您需要登录后才可以发帖 登录 | 立即注册

本版积分规则

发帖

5

本版主题

55

收藏人数

江大南林苏大东大矿大苏科南艺常大...

子版块

江南大学

江南大学

110 / 243
南京林业大学

南京林业大学

128 / 218
苏州大学

苏州大学

65 / 140
常州大学

常州大学

版主: Poison

89 / 111
东南大学

东南大学

94 / 121
南京工业大学

南京工业大学

44 / 94
江苏大学

江苏大学

83 / 114
南京艺术学院

南京艺术学院

69 / 102
中国矿业大学

中国矿业大学

75 / 145
南京理工大学

南京理工大学

64 / 81
江苏师范大学

江苏师范大学

61 / 90
南京信息工程大学

南京信息工程大学

42 / 50
南京邮电大学

南京邮电大学

37 / 59
苏州科技大学

苏州科技大学

77 / 119
南京师范大学

南京师范大学

85 / 121
扬州大学

扬州大学

98 / 132
南通大学

南通大学

46 / 62
南京航空航天大学

南京航空航天大学

67 / 70
南京工程学院

南京工程学院

28 / 43
江苏海洋大学

江苏海洋大学

32 / 39
南京财经大学

南京财经大学

22 / 25
盐城工学院

盐城工学院

30 / 44
苏州工学院

苏州工学院

13 / 16
淮阴工学院

淮阴工学院

18 / 21
江苏理工学院

江苏理工学院

12 / 14
金陵科技学院

金陵科技学院

8 / 10